SaaS Common Partner Portal

Through a series of acquisitions, McAfee found itself maintaining multiple websites with virtually the same purpose—providing customer relations management, product information and sales tools for partners and channel resellers. Our goal was to design a unified common portal to replace three existing partner portals.

ROLE
UX Design Lead
Product strategy
Design Research
UI Design


understanding the users and their needs

Research and discovery began with developing a deep understanding of the users for each of the existing solutions. There was a complex ecosystem of internal sales and account management personnel and external managing partners using the SAAS portals. I identified multiple user profiles—documenting the unique needs of each—to arrive at a common set of requirements and workflows needed for a single portal solution. I identified primary and secondary users to drive alignment across the multiple stakeholders and inform feature prioritization. I learned what delighted and frustrated users about each portal.

 

Current solution evaluations

While researching users, I also began a thorough analysis of each portal. I dove into the analytics to understand the most common features, time on task metrics, and other related indicators. I performed feature rationalization across the portals and identified gaps in meeting user’s needs.

 

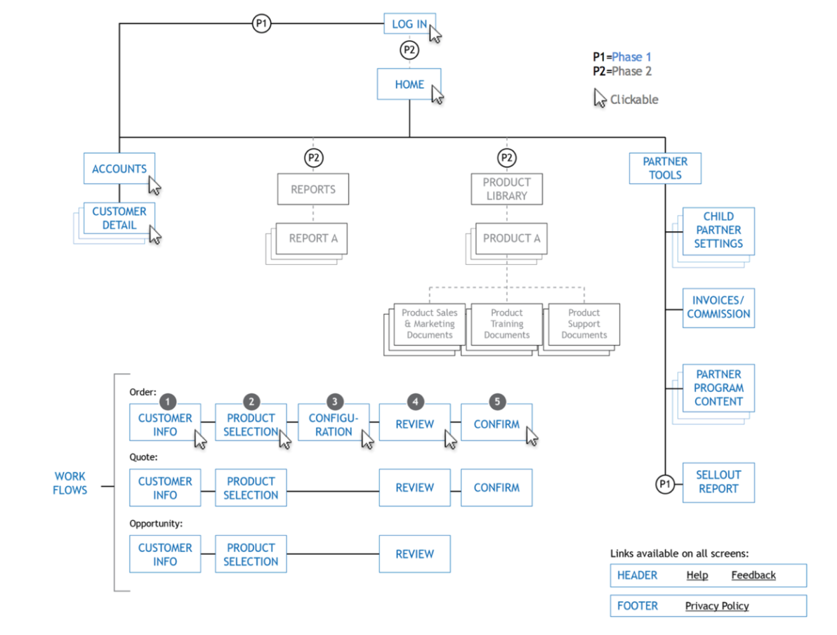
Information Architecture & Common workflows

I created a sitemap—organizing the site’s content and primary workflows. Working with product management and engineering, we devised a strategy and roadmap for the phased development of the common portal.

 
 
 

Iterative design & prototyping

With the help of one other designer, we divided and conquered each area of the site. We generated numerous concepts exploring themes and variations. We reviewed, revised and edited. Working with stakeholders, we selected concepts to further refine. We created low fidelity prototypes to validate and test workflows with users. We reviewed, revised and edited some more. Note: Only my work is presented here.

The new Partner portal

With the launch of the new integrated common portal, we simplified life for both our internal teams and our channel resellers.